志霖新闻 | 于知识产权高地再下一城:志霖成功代理韶音科技获最高院专利行政终审胜诉
近期,志霖律师事务所高级合伙人张伟律师、王铖灏律师代理深圳市韶音科技有限公司实用新型专利权无效行政诉讼二审案件,上诉请求获最高人民法院支持,二审撤销行政一审判决,维持涉案专利有效。
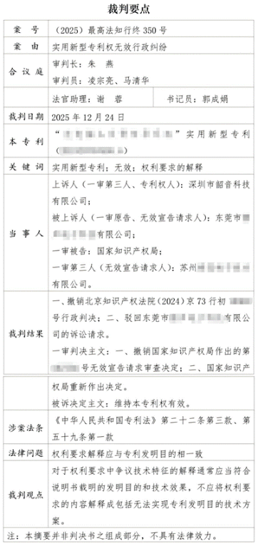
本案涉及一件骨传导耳机的实用新型专利,国知局在2024年作出的无效决定中认定专利有效。针对这一结果,无效请求人提起行政诉讼,北京知识产权法院审理后在创造性上作出不同认定,撤销了国知局的无效决定。

韶音公司不服该一审判决,提起上诉,最高人民法院二审审理后指出,对于权利要求中争议技术特征的解释应当符合说明书载明的发明目的与技术效果,不应将权利要求内容解释为包括无法实现专利发明目的的技术方案,最终维持专利有效,撤销行政一审判决。
本次上诉请求获最高人民法院支持,既是对志霖在知识产权领域专业能力的肯定,也彰显了司法机关对实用新型专利创造性认定标准的精准把握,同时进一步印证了韶音公司原创科技创新的经营理念。该生效判决引发行业内多家专业媒体发文讨论,对相关类案具有一定的典型指导意义。
深圳市韶音科技有限公司(简称“韶音科技”)创立于2004年,是一家在硬科技领域做技术驱动创新和全球市场营销的企业。总部位于深圳,并在武汉、海南、美国、新加坡等地设有分部。韶音科技曾入选第七批“国家级制造业单项冠军企业”和第二批“国家级专精特新重点小巨人”,并荣获第 25 届“中国专利银奖”、第 22 届“中国专利金奖”、“中国外观设计银奖”等殊荣。公司秉承“用科技创新推动世界进步,让人类生活更美好”的企业使命,致力于成为持续推动原创科技创新的平台型、生态型企业。
旗下消费电子品牌Shokz韶音自2011年成立以来,坚持通过原创科技创新重新定义声音的边界,深耕开放聆听技术与舒适科技,不断推出适配多种场景的开放式耳机产品。未来,韶音将继续以科技为核心,守护用户对声音的自由感知,陪伴人们在运动、生活与自然中聆听每一刻美好。


